成都工业职业技术学院

211 | 985 | 双一流 | 理工
四川省 高职(专科) 省重点 公办

以德润身、技臻至善

028-64458874,64458898,64458852

https://www.cdivtc.edu.cn/

图片

成都工业职业技术学院2017年单独招生简章

2022-06-22 09:32:55      分享至:

  成都工业职业技术学院是经四川省人民政府批准建立、教育部备案的国家公办全日制普通高等院校,是教育部批准的国家职教骨干师资培训基地、四川省批准的“博士后创新实践基地”、全国职业教育先进单位、四川省现代学徒制试点院校。

  2017年,经四川省教育厅批准,学院将开展单独招生工作,特制定本章程。

  一、组织保证

  (一)学院单独招生工作接受四川省高等教育招生考试委员会、省教育厅和省教育考试院的指导与监督。

  (二)学院单独招生工作由学院招生工作委员会负责。

  (三)学院纪委和监察审计处对单独招生工作全过程进行监督。

  (四)教务处组织成立由专家、教师组成的专家组,全面负责文化考试和综合素质测试(普通高中考生含职业倾向测试、中职考生含职业能力测试)。严格按照国家考试程序进行命题、审题、制卷、考试、阅卷、面试、成绩管理等各环节工作,严格执行相关保密规定,责任落实到人,确保试题(答卷)和综合素质测试安全保密万无一失。

  (五)招生就业处负责制定单招工作方案,在省教育考试院招生考试报、市招考网等权威刊物上刊登单招信息,认真做好单招宣传及网上相关信息发布,积极组织考生报名,做好录取工作。

  (六)计划财务处负责建立网上收费系统并负责收取报名费的工作。

  (七)信息中心负责建立学院单招信息管理系统,为招生就业处、计划财务处、教务处的信息发布、网络收费、考试考务等相关工作提供技术支持并保障网络平台的正常运行。

  (八)安全保卫处(武装部)负责考试期间的安全警戒和考生到校考试时的安全及进出车辆的停放工作。为试卷押运、保管、考试、阅卷等各个环节提供安全保卫。

  (九)各教学系负责拟定专业培养目标及毕业就业去向,制定综合素质测试的标准和要求,并协助教务处完成测试。

  二、招生原则

  (一)单独招生工作遵循公开、公平、公正,以及程序规范、自我约束、社会监督的原则,严格实施高校招生“阳光工程”。

  (二)单独招生工作实行“招考分离”的原则。

  (三)凡有直系亲属(父母、配偶、子女、兄弟姐妹)报考者,不得参与当年单独招生考试录取工作。

  三、招生专业及人数

  2017年,学院共投放单独招生计划130名。其中:普通高中类50名,中职类80名。

1.png

  四、招生范围及报名条件

  已参加2017年四川省普通高等学校招生统一考试报名的考生,且具备以下条件:

  (一)遵守中华人民共和国宪法和法律。

  (二)高中毕业生、中职毕业生、具有同等学历的复员军人等社会青年,学习成绩优良者。

  (三)身体健康。报考我院的考生必须符合《普通高等学校招生体检工作指导意见》的规定。

  五、报名方式

  (一)符合报名条件的考生在3月1日8:00——3月14日17:00,通过学院网站上的单独招生报名系统报名,也可到我院招生办公室现场通过网络报名。

  学院网址:www.cdivtc.com

  (二)考生须在普通高中类(文、理)、中职类(对口高职)中选择报名类别。

  (三)每位考生在报名时,可填报三个专业志愿,即专业第一志愿、专业第二志愿和专业服从调配志愿。

  (四)考生须按提示上传JPG格式1寸证件照、大小为50K以下的电子照片。学院将根据报考者所传照片质量进行审查,上传照片审查不合格的考生,应按提示要求重新上传。

  (五)报名表填写完成后,考生于3月15日、16日到学院现场或学院官网缴纳考试报名费130元,缴费后即完成报名。缴费截止时间:2017年3月16日17:00。

  六、报名资格审查

  (一)考生的基础信息采用省教育考试院统一采集的信息。考生报名结束后,学院将考生信息报送省教育考试院核准。

  (二)核准名单在学院网上公布,在公布名单内的考生方可参加学院报名资格审查。

  (三)考生报名资格审查时,须提交以下材料:

  1.《2017年单独招生报名资格审查表》(可在3月24日考试报到审核现场打印签字)。

  2.二代身份证原件。

  3.符合报名条件的相关证明材料(主要获奖证书、荣誉证书、等级证书或其他材料)原件及复印件。

  4.资格审查合格的考生名单在学院网上公示。资格审查合格的考生方可领取准考证,参加学院组织的单独招生考试。

  七、考核办法

  (一)普通高中类

  1.考核模式

  文化考试+综合素质测试。

  2.文化考试

  文化考试由四川省教育考试院统一命题,学院组织考试。

  (1)考试形式:闭卷,笔试。

  (2)考试科目:普通高中类的语文、数学、英语,三科合卷,每科100分,总分300分。

  3.综合素质测试

  综合素质测试主要考核考生综合知识,总分100分。

  (1)考试形式:闭卷、笔试或面试。

  (2)考试内容:3月1日前在学院网站中公布考试范围。

  (二)中职类

  1.考核模式

  文化考试+专业技能测试。

  2.文化考试

  文化考试由四川省教育考试院统一命题,学院组织考试。

  (1)考试形式:闭卷,笔试。

  (2)考试科目:中职类的语文、数学、英语三科合卷,语文、数学每科100分(英语不计分),总分200分。

  3.专业技能测试

  专业技能测试主要考核专业基础知识、专业技能,总分100分。

  (1)考试形式:实践操作。

  (2)考试内容:考查各类别专业操作技能,各类别考纲将于3月5日前在学院网站中公布。

  (三)考试安排

  1.考试时间:3月25日全天;其中上午9:00-11:30文化考试, 下午:13:00综合素质测试、专业技能测试。

  2.考试地点:四川天府新区成都片区正兴镇大安路818号成都工业职业技术学院。

  八、录取

  (一)政考及体检信息

  考生的政考意见和体检信息均采用省教育考试院统一采集信息。

  (二)考试成绩

  普通高中类的文化考试成绩按语文1/3、数学1/3、英语1/3折算为100分,综合素质测试成绩按100%折算为100分,折算按四舍五入保留整数的原则。

  中职类的文化考试成绩按语文1/2、数学1/2折算为100分,专业技能测试成绩按100%折算为100分,折算按四舍五入保留整数的原则。

  (三)录取程序

  1.遵循“分类划线,分类录取”的原则,分别划定普通高中类、中职类最低控制线。并在各自单列计划中录取,互不交叉。

  2.政考、身体素质合格,且折算后总分数达到最低控制分数线的考生,采取“根据志愿,从高到低”择优录取。对不满额专业,将视情况在本类别最低控制线以上未被录取的考生中征集志愿。

  (四)录取照顾政策

  在校期间参加全国职业院校技能大赛三等奖及以上奖项或全省职业院校技能大赛获得一等奖的中职毕业生,可向学院提出免试申请,免试进入填报专业学习。

  (五)考生须对所提供材料的真实性负责,如经查实确为弄虚作假者,将取消其录取资格,责任由考生自负。

  (六)拟录取考生名单将在学院招生在线公示七天,接受社会监督,公示结束后上报四川省教育考试院核准备案,办理相关录取手续,由学院发放录取通知书。

  (七)若单独招生计划未能完成,未完成计划即转为高考招生计划。

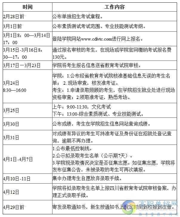
  九、单独招生时间进程

2.png

  十、相关事宜

  (一)单独招生是经四川省教育厅批准,学院独立组织考试,全国统一高考前即完成录取工作。考生如参加单独招生考试并被正式录取,则不能参加普通高考及录取。

  (二)已录取考生思想政治品德须符合国家相关政策规定要求,如不符合相关规定,学院将报上级主管部门批准,取消其录取资格。

  (三)单独招生录取新生与普通高考录取新生享受同等待遇。

  (四)考生录取后,不能转校,不能转专业。

  (五)考生如果要求放弃录取,必须本人持有效证件到招生录取现场来办理自愿放弃录取手续。

  十一、新生注册和复查

  (一)经学院单独招生录取的考生,须在规定的报到时间内到校报到注册。逾期未注册者,取消入学资格。

  (二)新生入学后,学院将认真进行复查,不符合录取条件或有舞弊行为的考生,将取消其入学资格。

  十二、收费标准

  按照省市物价部门学分制收费标准执行,学费4100元/年·生。

  十三、 附则

  1.学院未委托任何机构、中介进行招生,也未举办任何形式培训班。

  2.本章程以四川省教育考试院审核备案为准,最终解释权归成都工业职业技术学院招生就业处。

  十四、联系方式

  联系部门:成都工业职业技术学院招生就业处

  学院地址:四川天府新区成都片区正兴镇大安路818号

  咨询电话:028-64458874、64458898、64458852

  纪检监督电话:028-64458854 传真:028-64458861

  学院网站:www.cdivtc.com


成都工业职业技术学院2017年单独招生简章

2022-06-22 09:32:55

  成都工业职业技术学院是经四川省人民政府批准建立、教育部备案的国家公办全日制普通高等院校,是教育部批准的国家职教骨干师资培训基地、四川省批准的“博士后创新实践基地”、全国职业教育先进单位、四川省现代学徒制试点院校。

  2017年,经四川省教育厅批准,学院将开展单独招生工作,特制定本章程。

  一、组织保证

  (一)学院单独招生工作接受四川省高等教育招生考试委员会、省教育厅和省教育考试院的指导与监督。

  (二)学院单独招生工作由学院招生工作委员会负责。

  (三)学院纪委和监察审计处对单独招生工作全过程进行监督。

  (四)教务处组织成立由专家、教师组成的专家组,全面负责文化考试和综合素质测试(普通高中考生含职业倾向测试、中职考生含职业能力测试)。严格按照国家考试程序进行命题、审题、制卷、考试、阅卷、面试、成绩管理等各环节工作,严格执行相关保密规定,责任落实到人,确保试题(答卷)和综合素质测试安全保密万无一失。

  (五)招生就业处负责制定单招工作方案,在省教育考试院招生考试报、市招考网等权威刊物上刊登单招信息,认真做好单招宣传及网上相关信息发布,积极组织考生报名,做好录取工作。

  (六)计划财务处负责建立网上收费系统并负责收取报名费的工作。

  (七)信息中心负责建立学院单招信息管理系统,为招生就业处、计划财务处、教务处的信息发布、网络收费、考试考务等相关工作提供技术支持并保障网络平台的正常运行。

  (八)安全保卫处(武装部)负责考试期间的安全警戒和考生到校考试时的安全及进出车辆的停放工作。为试卷押运、保管、考试、阅卷等各个环节提供安全保卫。

  (九)各教学系负责拟定专业培养目标及毕业就业去向,制定综合素质测试的标准和要求,并协助教务处完成测试。

  二、招生原则

  (一)单独招生工作遵循公开、公平、公正,以及程序规范、自我约束、社会监督的原则,严格实施高校招生“阳光工程”。

  (二)单独招生工作实行“招考分离”的原则。

  (三)凡有直系亲属(父母、配偶、子女、兄弟姐妹)报考者,不得参与当年单独招生考试录取工作。

  三、招生专业及人数

  2017年,学院共投放单独招生计划130名。其中:普通高中类50名,中职类80名。

1.png

  四、招生范围及报名条件

  已参加2017年四川省普通高等学校招生统一考试报名的考生,且具备以下条件:

  (一)遵守中华人民共和国宪法和法律。

  (二)高中毕业生、中职毕业生、具有同等学历的复员军人等社会青年,学习成绩优良者。

  (三)身体健康。报考我院的考生必须符合《普通高等学校招生体检工作指导意见》的规定。

  五、报名方式

  (一)符合报名条件的考生在3月1日8:00——3月14日17:00,通过学院网站上的单独招生报名系统报名,也可到我院招生办公室现场通过网络报名。

  学院网址:www.cdivtc.com

  (二)考生须在普通高中类(文、理)、中职类(对口高职)中选择报名类别。

  (三)每位考生在报名时,可填报三个专业志愿,即专业第一志愿、专业第二志愿和专业服从调配志愿。

  (四)考生须按提示上传JPG格式1寸证件照、大小为50K以下的电子照片。学院将根据报考者所传照片质量进行审查,上传照片审查不合格的考生,应按提示要求重新上传。

  (五)报名表填写完成后,考生于3月15日、16日到学院现场或学院官网缴纳考试报名费130元,缴费后即完成报名。缴费截止时间:2017年3月16日17:00。

  六、报名资格审查

  (一)考生的基础信息采用省教育考试院统一采集的信息。考生报名结束后,学院将考生信息报送省教育考试院核准。

  (二)核准名单在学院网上公布,在公布名单内的考生方可参加学院报名资格审查。

  (三)考生报名资格审查时,须提交以下材料:

  1.《2017年单独招生报名资格审查表》(可在3月24日考试报到审核现场打印签字)。

  2.二代身份证原件。

  3.符合报名条件的相关证明材料(主要获奖证书、荣誉证书、等级证书或其他材料)原件及复印件。

  4.资格审查合格的考生名单在学院网上公示。资格审查合格的考生方可领取准考证,参加学院组织的单独招生考试。

  七、考核办法

  (一)普通高中类

  1.考核模式

  文化考试+综合素质测试。

  2.文化考试

  文化考试由四川省教育考试院统一命题,学院组织考试。

  (1)考试形式:闭卷,笔试。

  (2)考试科目:普通高中类的语文、数学、英语,三科合卷,每科100分,总分300分。

  3.综合素质测试

  综合素质测试主要考核考生综合知识,总分100分。

  (1)考试形式:闭卷、笔试或面试。

  (2)考试内容:3月1日前在学院网站中公布考试范围。

  (二)中职类

  1.考核模式

  文化考试+专业技能测试。

  2.文化考试

  文化考试由四川省教育考试院统一命题,学院组织考试。

  (1)考试形式:闭卷,笔试。

  (2)考试科目:中职类的语文、数学、英语三科合卷,语文、数学每科100分(英语不计分),总分200分。

  3.专业技能测试

  专业技能测试主要考核专业基础知识、专业技能,总分100分。

  (1)考试形式:实践操作。

  (2)考试内容:考查各类别专业操作技能,各类别考纲将于3月5日前在学院网站中公布。

  (三)考试安排

  1.考试时间:3月25日全天;其中上午9:00-11:30文化考试, 下午:13:00综合素质测试、专业技能测试。

  2.考试地点:四川天府新区成都片区正兴镇大安路818号成都工业职业技术学院。

  八、录取

  (一)政考及体检信息

  考生的政考意见和体检信息均采用省教育考试院统一采集信息。

  (二)考试成绩

  普通高中类的文化考试成绩按语文1/3、数学1/3、英语1/3折算为100分,综合素质测试成绩按100%折算为100分,折算按四舍五入保留整数的原则。

  中职类的文化考试成绩按语文1/2、数学1/2折算为100分,专业技能测试成绩按100%折算为100分,折算按四舍五入保留整数的原则。

  (三)录取程序

  1.遵循“分类划线,分类录取”的原则,分别划定普通高中类、中职类最低控制线。并在各自单列计划中录取,互不交叉。

  2.政考、身体素质合格,且折算后总分数达到最低控制分数线的考生,采取“根据志愿,从高到低”择优录取。对不满额专业,将视情况在本类别最低控制线以上未被录取的考生中征集志愿。

  (四)录取照顾政策

  在校期间参加全国职业院校技能大赛三等奖及以上奖项或全省职业院校技能大赛获得一等奖的中职毕业生,可向学院提出免试申请,免试进入填报专业学习。

  (五)考生须对所提供材料的真实性负责,如经查实确为弄虚作假者,将取消其录取资格,责任由考生自负。

  (六)拟录取考生名单将在学院招生在线公示七天,接受社会监督,公示结束后上报四川省教育考试院核准备案,办理相关录取手续,由学院发放录取通知书。

  (七)若单独招生计划未能完成,未完成计划即转为高考招生计划。

  九、单独招生时间进程

2.png

  十、相关事宜

  (一)单独招生是经四川省教育厅批准,学院独立组织考试,全国统一高考前即完成录取工作。考生如参加单独招生考试并被正式录取,则不能参加普通高考及录取。

  (二)已录取考生思想政治品德须符合国家相关政策规定要求,如不符合相关规定,学院将报上级主管部门批准,取消其录取资格。

  (三)单独招生录取新生与普通高考录取新生享受同等待遇。

  (四)考生录取后,不能转校,不能转专业。

  (五)考生如果要求放弃录取,必须本人持有效证件到招生录取现场来办理自愿放弃录取手续。

  十一、新生注册和复查

  (一)经学院单独招生录取的考生,须在规定的报到时间内到校报到注册。逾期未注册者,取消入学资格。

  (二)新生入学后,学院将认真进行复查,不符合录取条件或有舞弊行为的考生,将取消其入学资格。

  十二、收费标准

  按照省市物价部门学分制收费标准执行,学费4100元/年·生。

  十三、 附则

  1.学院未委托任何机构、中介进行招生,也未举办任何形式培训班。

  2.本章程以四川省教育考试院审核备案为准,最终解释权归成都工业职业技术学院招生就业处。

  十四、联系方式

  联系部门:成都工业职业技术学院招生就业处

  学院地址:四川天府新区成都片区正兴镇大安路818号

  咨询电话:028-64458874、64458898、64458852

  纪检监督电话:028-64458854 传真:028-64458861

  学院网站:www.cdivtc.com